Sebenarnya ada banyak peralatan elektronik yang menggunakan rangkaian power supply namun tidak semua orang menyadarinya. Misalnya pada alat pengisi daya (charger) untuk baterai telepon seluler, laptop atau tablet dan sejenisnya.
Atau pada Central Processing Unit atau CPU pada komputer agar bisa mengaktifkan seluruh komponen yang berada di dalamnya. Fungsinya secara umum adalah untuk mengubah energi AC menjadi DC, atau sebaliknya. Termasuk juga untuk menyesuaikan tegangan atau frekuensi.
Dengan adanya power supply, maka berbagai perangkat elektronik bisa bekerja karena tersedianya aliran daya listrik dari sumbernya ke perangkat tersebut. Bersama kemajuan teknologi saat ini, sumber listriknya bahkan bisa berasal dari energi matahari, angin atau sumber lainnya.
Pengertian Rangkaian Power Supply
Power supply merupakan komponen kunci dalam berbagai perangkat elektronik modern. Fungsi utamanya adalah menyediakan tegangan listrik yang stabil dan sesuai untuk mengoperasikan perangkat tersebut. Power supply digunakan dalam berbagai aplikasi sederhana hingga sistem industri yang kompleks.
Power supply umumnya terdiri dari beberapa komponen, termasuk transformator, dioda penyearah, kapasitor, regulator tegangan, dan banyak lagi. Masing-masing dengan tugasnya sendiri. Ada beragam jenis yang tersedia dan bisa disesuaikan dengan kebutuhan.
Dengan perhatian yang tepat terhadap desain dan efisiensi, power supply dapat menjadi komponen yang kritis dalam menjaga kinerja perangkat elektronik dan menjaga keandalan operasional.
Fungsi Rangkaian Power Supply
Fungsi komponen ini amatlah penting dalam menyediakan tegangan listrik yang stabil dan sesuai untuk mengoperasikan berbagai perangkat elektronik. Seperti penjelasan berikut:
1. Mengubah Tegangan Listrik
Power supply mengubah tegangan listrik dari sumber daya seperti listrik AC yang umumnya digunakan di rumah menjadi tegangan DC yang sesuai dengan kebutuhan perangkat elektronik. Tanpa power supply yang baik, perangkat elektronik tidak dapat beroperasi dengan baik atau bahkan bisa rusak.
2. Sebagai Filter Tegangan Listrik
Selain itu, power supply juga berfungsi sebagai filter tegangan yang menjaga agar tegangan output tetap stabil tanpa fluktuasi yang signifikan. Ini penting karena perangkat elektronik sering kali memerlukan tegangan listrik yang konstan agar berfungsi dengan baik.
Jadi dapat melindungi perangkat dari tegangan yang berlebihan atau gangguan listrik seperti lonjakan dan arus pendek.
3. Membuat Daya Cadangan
Dalam hal ini, power supply membuat cadangan daya dalam bentuk baterai. Misalnya perangkat seperti UPS (Uninterruptible Power Supply) yang menyediakan daya cadangan saat suplai listrik mendadak terputus karena mati listrik.
Jenis Rangkaian Power Supply
Ada beberapa jenis power supply yang digunakan dalam berbagai aplikasi elektronik. Berikut adalah beberapa jenis yang umum:
1. Power Supply Linier
Merupakan jenis yang mengubah tegangan AC (Alternating Current) menjadi tegangan DC (Direct Current) dengan cara linier dan sederhana. Tegangan yang dihasilkan akan sangat stabil sehingga cocok digunakan untuk peralatan audio atau laboratorium.
2. Power Supply Switching
Disebut juga “Switching Mode Power Supply” atau SMPS merupakan jenis yang menggunakan rangkaian elektronik yang kompleks untuk melakukan konversi tegangan AC menjadi DC. Kerjanya lebih efisien dibandingkan jenis linier dan juga lebih ringan. Namun kerap memiliki “noise” yang lebih tinggi.
Biasanya jenis ini digunakan dalam aplikasi seperti komputer, peralatan telekomunikasi dan beberapa perangkat bergerak (mobile).
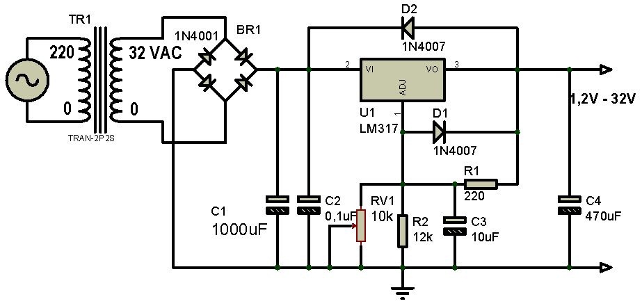
3. Power Supply Tegangan Variabel
Dengan jenis ini, tegangan ouput bisa diatur sesuai kebutuhan. Biasanya diterapkan dalam aplikasi seperti peralatan laboratorium atau pemeliharaan perangkat.
4. Power Supply Darurat (Back-Up)
Jenis ini digunakan khusus untuk menjaga daya saat terjadi pemadaman listrik atau jenis kegagalan lainnya. Sumber dayanya bisa menggunakan baterai atau generator. Biasanya digunakan dalam pusat data atau penggunaan peralatan medis.
5. Power Supply Terpadu (Integrated)
Jenis ini biasanya terintegrasi ke dalam perangkat elektronik yang ukurannya lebih besar. Misalnya komputer atau perangkat seluler. Namun biasanya tidak bisa diganti atau diperbaiki secara terpisah.
6. Power Supply Industrial
Jenis ini digunakan untuk tujuan menghindari peristiwa tersetrum. Jenisnya adalah:
- Standarnya adalah Power Supply Tegangan DC dengan variasi tegangan DC 12V, 24V atau 48V.
- Alternatif lainnya adalah Power Supply Modular yang ukurannya lebih kecil, tahan terhadap getaran, memiliki “Harmonic Filter” (alat untuk memberikan kualitas daya dengan jaringan listrik) dan bisa ditempatkan pada “Rel Omega” atau “Rel Din”
7. Power Supply ATX
Jenis “Advanced Technology Extended” ini merupakan jenis baru yang banyak digunakan saat ini. Merupakan hasil penyempurnaan dari jenis AT yang mendahuluinya. Perbedaan mendasar dari jenis AT dan ATX berada pada sistem mematikan komputer.
Dengan jenis AT, mematikan komputer harus menekan tombol daya (power). Namun dengan jenis ATX, mematikan komputer bisa dilakukan dengan memilih menu “Shutdown” saja. Dengan kata lain, ATX bisa dikendalikan melalui perangkat lunak (software) yang sudah terpasang (installed) dalam komputer.
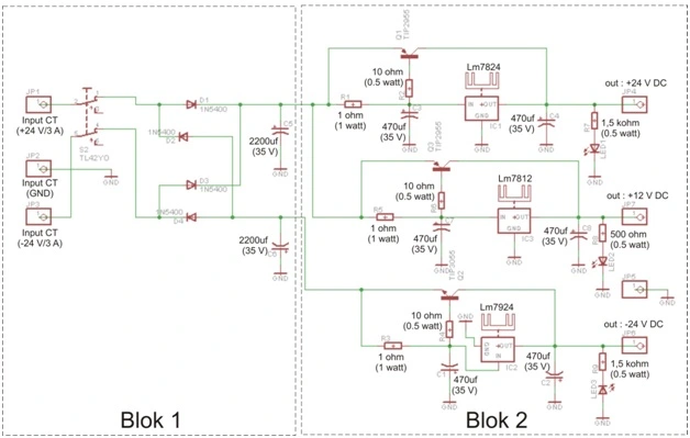
Komponen Rangkaian Power Supply dan Cara Kerjanya
Agar dapat bekerja sesuai dengan fungsinya, power supply terdiri dari beberapa bagian komponen yang masing-masing memiliki tugas dan cara kerjanya sendiri, yaitu:
1. Bagian Input Tegangan
Bagian ini adalah yang berhubungan langsung dengan tegangan tinggi dari PLN. Biasanya dilengkapi dengan indikator dan saklar untuk memudahkan penggunaannya. Untuk tambahan keamanan, biasanya juga dibuatkan dinding isolator.
2. Bagian Penurun Tegangan
Biasanya bagian ini ditandai dengan adanya komponen transformator (trafo) step-down. Tujuannya agar bisa menurunkan tegangan AC dari PLN menjadi tegangan AC yang lebih kecil. Misalnya input dari PLN adalah 200VAC, oleh transformator bisa diubah menjadi 5 VAC, 9VAC, dan seterusnya.
3. Bagian Penyearah
Setelah penurunan tegangan AC selesai dilakukan, maka dibutuhkan proses penyearah agar bisa diubah menjadi tegangan DC. Bagian ini terdiri dari beberapa diode namun masih belum menghasilkan tegangan DC murni, karena masih membutuhkan filter.
4. Bagian Filter
Bagian ini dibutuhkan untuk menghasilkan tegangan DC yang murni. Biasanya menggunakan kapasitor jenis Elco yang nilai kapasitansinya besar agar hasil tegangan DC-nya halus. Komponen ini berfungsi untuk menjadi filter tegangan AC supaya gelombangnya lebih rata.
5. Bagian Regulator
Bagian ini berperang penting untuk menjaga kestabilan tegangan yang dihasilkan. Caranya adalah dengan menggunakan IC Regulator agar tidak terpengaruh adanya perubahan (naik turun) tegangan input.
6. Bagian Output Tegangan
Bagian ini berada pada bagian ujung atau akhir yang diharapkan bisa menghasilkan tegangan DC murni yang stabil. Kualitas hasil ini akan memperlihatkan apakah rangkaian power supply yang digunakan tersebut memang berkualitas baik.
Contoh paling nyata adalah amplifier. Dengan penggunaan power supply yang berkualitas, suara yang dihasilkan akan jernih tanpa dengung (humming). Hal ini penting dalam bidang audio.
Kesimpulan
Dengan berkembangnya teknologi dan dunia elektronik, rangkaian power supply akan tetap menjadi komponen penting yang mendukung kinerja perangkat elektronik. Kemampuannya dalam menyediakan tegangan listrik yang stabil dan sesuai memang menjadi keunggulannya.
Namun penting sekali untuk memilih jenis yang sesuai dengan kebutuhan agar fungsinya bisa optimal dan bekerja secara aman.
